# 词语解释
最重要的词语和名字,前面加附星号(\*)。
Achilles Tatius塔修斯 公元2世纪的
\*修辞学家,著有Cleitophon and Leucippe,一本著名的希腊爱情小说。
Akiba亚基巴 公元1世纪末至2世纪初的一位\*拉比,他的看法对拉比式犹太教影响深刻。他支持巴尔·科赫巴(Bar Kochba),误以为他是\*弥赛亚,结果被罗马剥皮处死,死前仍宣告犹太教的基本信条:“上主是独一的”。典内,但未被更正教和犹太教接受。这些书卷大部分出现于流行最广的\*七十士译本中,可是古代的犹太作者(如:\*斐洛、\*约瑟夫和\*拉比)都不视之为圣经。\*新约从未刻意以引用圣经的方式来直接引用,不过间或会提及。这些经卷包括以斯得拉一、二书、多比雅书、犹底特书、以斯帖补遗、所罗门智慧书、传道经(亦称便西拉智训〔Sirach or Ben Sira〕、巴录书、耶利米书信、亚撒利雅的祈祷)、三青年之歌、苏撒拿、彼勒与龙、玛拿西的祈祷和马加比一、二书。
\* Apocalypses, apocalyptic literature启示文学 今天这个词最广的用法(本注释通常按此解释)是指文学界中讲论末世的文字,其中充满象征用语。这个词最准确的用法,是指古犹太的一种文学,其根源为\*旧约的\*预言(尤其是但以理书,加上以赛亚书、以西结书、撒迦利亚书等的一部分),多半以异象或天界旅游的方式启示神的奥秘,通常包括许多未来的事。不注重未来的犹太神秘主义,可能是一种截肢形的启示论,降低了未来盼望的成分。
\* Apostle使徒 这个字直接的意思是奉差遣的使者;在犹太教里,这样的使者全然代表所传达的信息,并可以差遣者的权柄执行任务。\*旧约里最接近神的“使徒”的是先知,不过使徒似乎还有监督和传福音的功能,这是先知(包括旧约和\*新约)不一定具备的。而旧约里最佳的典范,便是领受特殊权柄,负起先知觉醒运动(如以利亚、以利沙、耶利米),或审判以色列(如底波拉、撒母尔)之责任的先知。
Apocrypha次经或旁经 这些是产生于旧约和新约之间的著作,被天主教收纳在\*正
Apuleius艾普利亚 公元2世纪的一位\*修辞学家,他可能涉足法术,并曾加入伊西斯教(Isis)。他最出名的书是《变形》(Metamorphoses),现今常被称为《金驴》(The Golden Ass ) 。
\* Aramaic亚兰文 一种语言,和希伯来文接近,原是古代近东的通用国际语言;后来亚历山大征服近东,才规定以希腊文为通用语言;然而耶稣在世时,叙利亚、巴勒斯坦和更东边一带,仍有一些地方使用不同形式的亚兰文。大部分1世纪巴勒斯坦的犹太人可能都会说希腊文和亚兰文。
Aristeas, Epistle of亚里斯提书信 \*伪经,讲\*七十士译本的七十位聪明翻译者的故事,以及他们如何令埃及的统治者感到钦佩;是一份出自亚历山大城的文件,日期大概为公元前2世纪,内容是从正面刻画犹太人,让希腊人了解。
Aristotle亚里士多德 公元前4世纪\*柏拉图的学生,他写的论文涉及逻辑、\*修辞学、自然和伦理。他的观点影响后人甚深;他的教导主要保存于逍遥学派(Peripatetics)中。
Ascetic禁欲 指苦行和否定自我;古代一些宗教和哲学团体为了成全其宗旨,要求人要这样操练(通常是借此显示一个人不再受肉体、情欲和痛苦的牵制)。禁欲主义在古代后期十分流行,影响了后期的基督教修道院形式。
Atone, atonement救赎 为了平息神的愤怒,使怒火临到代替之物,而不临到犯罪之人。为别人舍命,受到希腊文化的推崇;犹太教有些说法强调,殉道者是为了别人付出代价。但是这个概念主要来自\*旧约的一种祭,因着祭牲之死平息了神的愤怒,罪人便得到赦免。
\* Baptism洗礼或浸礼 \*旧约和古代世界强调礼仪的洗,以除去各种的不洁;在耶稣的时代,犹太教已将这种洗礼发展成很完整的一套,有些教派(尤其是写\*死海古卷的团体)更是吹毛求疵。\*外邦人皈依犹太人时,要进行一个只行一次的洗礼,洁除他们异教的污秽(\*拉比、\*爱比克泰德等著作都可为证),这是基督徒洗礼最重要的模式:它显示皈依的行动,是要从旧生活转向新生活。
2 Baruch巴录二书 一本犹太的启示文学,日期为1世纪末或2世纪初。
\* Canon正典 经同意被认为是神所启示的一部著作,内含最少的必须经卷,具有绝对的权威,可以衡量任何自称得启示的文字。大半古代的犹太教接受现今的\*旧约为正典;早期基督徒除了犹太教的正典外,还接受现今的\*新约为正典。
\* Christ基督 等同于希伯来文“弥赛亚”的希腊文。有些\*外邦读者不明白犹太人赋予此词的内涵,以为这是耶稣的姓,后来这种用法变得愈来愈普遍。
\* Church教会 这个用于\*新约的希腊字,反映出\*七十士译本常翻译的一个字,即以色列的“会众”(qahal),它会译为church(集会)与synagogue(集合)。有些学者认为,耶稣在世上工作的时候,不可能提到有关教会的事,但\*死海古卷用这个希伯来词来指属神的团体;因此耶稣大可用这个字来讲论那未来属祂的团体(太十六18,十八17)。这个字一般在希腊文化里是指“集会”,尤其指各城市中市民的聚集。现代有一种流行的臆测,以为“教会”ekklesia,是指“蒙召出来的人”,但这乃是误会;那样解释的含义,更合适于“圣徒”一词,即:“分别(归神)的人”。
Cicero西塞罗 一位著名的罗马演说家和政治家,他的著作论及各种题目,在公元前1世纪非常流行。
\* Client受庇护人 在罗马社会里仰仗\*庇护人(patron)之人。亦称“附庸之人”。
Colony殖民地 由罗马人所建的城,或经罗马赐予特权,犹如罗马城邑一般的城;其中的市民有罗马公民的权利。
Cynic犬儒派 反世界的哲学家,为了表明不依赖社会的供求,他们以乞讨维生。犬儒派人士只保留最基本的生存所需(如:外衣、拐杖、乞讨袋),而对过路者常传讲严厉的反社会话语。
\* Dead Sea Scrolls死海古卷 这些著作是犹太教中极严格的一派人所写(一般皆认是\*爱色尼人),他们住在犹太的旷野,靠近现今的\*库姆兰废墟(Khirbet Qumran)。这些著作包括战争卷、团规、大马士革文件、感恩诗歌、创世记伪经、圣殿卷以及各卷圣经的注释及其延伸著作。
\* Diaspora散居 指散居在巴勒斯坦以外的犹太人。“散居地之犹太教”是专有名词,在本注释中可与“非巴勒斯坦犹太教”替换使用。
Diatribe讽刺文 古代哲学学校的一种教学模式,一般的特色是有修辞学的问题,以及想象的对话者。
Digression离题 改变话题(通常很简短),然后再回到前一点;这是古代演说和文学的标准技巧。
\* Disciples门徒 \*拉比或哲学家的门生,通常要熟记自己老师的教导,并且在生活中遵行。
Elect拣选 预定,被选上。犹太教最重要的教条之一,便是犹太人在亚伯拉罕里蒙了拣选;\*新约将这个词用来指基督徒,他们是在\*基督里蒙了拣选。
1 Enoch以诺一书 这是一部\*启示文学,其五部分可能为不同的作者所写,主要的写作时间为公元前3世纪(除了\*比喻〔Similitudes〕之外)。它可能是用\*亚兰文写的,在\*爱色尼人当中特别流行,一部分保存在\*死海古卷中,而全文保存于后来的埃塞俄比亚抄本中。
3 Enoch以诺三书 这是一部\*启示文学,其观点为\*拉比式的神秘主义,日期不会晚于公元第5世纪(可能为3世纪)。
Epictetus爱比克泰德 公元1世纪的\*斯多葛派哲学家,原先是个奴隶。
Epicureans伊壁鸠鲁(享乐主义) 这派哲学看重欢愉(没有痛苦和搅扰),不相信古代神话中的神明;参见:徒十七18的注释。
Eschatological末世的 与世界末了相关的事。
\* Essenes 爱色尼人(直译:基要者) 严格的敬虔派,其中有些人退到旷野,作修道士。\*死海古卷可能是出自爱色尼人的一个团体。
\* Eternal Life永生 在犹太经典中,这个字直接的意思为“来世的生命”,是死人\*复活之后才得着的赐与;它出自但以理书十二2,成为大部分早期犹太教的标准观念,有时只简称为“生命”。有些\*新约经文讲,它不单是未来的礼物,其实现今已经存在,因为耶稣的复活已经在现今启动了救恩。
4 Ezra以斯拉四书 这本书的大部分(三~十四章)都是犹太人的\*启示文学,写于公元1世纪末。
Freedperson自由人 原本是奴隶,后来得释放,合法得到自由。
Gehenna欣嫩子谷(炼狱) 是希腊文直译希伯来文Gehinnom,这个字在犹太教里是用来形容恶人死后受苦的所在。犹太典籍对于在炼狱里受罚的刑期,讲解各有不同;至于恶人最后是否会被消灭,或会继续受罚,还是会被释放,看法亦迥异;福音书、使徒行传和启示录都同样呈现一幅图画:\*复活后会受永恒的审判。
Genre风格 指作品的类别,如:书信、历史\*叙事(narrative)、传记、诗或炸弹威胁。
\* Gentile外邦人 犹太人以外的人。按照古代犹太人的说法,这个词常等于“异教徒”。
\* Gnosticism诺斯替主义(灵智派) 始于2世纪初,将希腊人、犹太人和基督徒的思想混在一起,成为早期基督教主要的威胁。有些学者认为,反对保罗(尤其在歌罗西书和\*教牧书信中)和约翰的人,已有向诺斯替主义发展的趋势。后来发展成诺斯替主义和新柏拉图主义的这些希腊思想,在公元1世纪便可能已经开始活动;我们可以从其他的资料来重构这些状况,无需借助诺斯替主义本身。
Gospel福音 这个名词直译是“好消息”;这是报捷者会传报的好消息,在以赛亚书里,它特别指神的拯救与复兴临及祂子民的消息。“福音”作为文学\*风格,在\*新约中乃是一类书卷,与这里所讲的意思不同;这个词的这种含义,请参:福音书导论。
Grace恩典 在\*新约中,这个词一般代表\*旧约里神立约之爱的观念,最明确的表达经文,如:申命记四37,七7~9和十15。
Hagiography圣徒传 对某位圣徒夸张的记录,意思是要加以称赞。
\* Hellenistic希腊化 本注释经常用“希腊”(Greek)一词,不过“希腊化”(Hellenistic)才是更准确的专有名词,指地中海一带古典希腊文化与近东文化的文化融合现象,这是由亚历山大大帝和他的继承人所促成的。“希腊化”犹太教即是指深受希腊文化影响的犹太教,亦即,它已经“希腊化”了。
Hillel希列 一位著名的犹太教师和\*煞买(Shammai)同时,活跃于耶稣的幼年时期;他通常比煞买温和,在公元70年之后,这一派的看法一般较占上风。
\* Holy Spirit圣灵 这个字在\*旧约中只用过两次(诗五十一,赛六十三),不过在\*新约里却成为神的灵标准的称号。许多人相信,在旧约完成之后,圣灵便已止息,\*预言只哑然进行;但是旧约应许,末世当\*弥赛亚前来时,会有圣灵的浇灌。犹太人特别把圣灵与预言、神的光照或亮光相连,许多人也将它与神在末世洁净祂子民的作为相连(尤其是\*爱色尼人)。新约将两种含义都包括在内,不过它讲到,圣灵是有位格的,正如父和子一样(尤其在约翰著作中),而犹太教却没有这种观点。
Hyperbole夸张法 这是一种\*修辞学的夸张语,属比方的说法,犹太的智能教师经常使用,来强调他们的重点。耶稣的夸张式例子,一般是要抓住群众的注意力,并迫使听众不得不严肃地面对祂的话。
Joseph and Asenath约瑟与亚西纳 是一部出于亚历山大城的\*希腊化犹太爱情小说,描述约瑟如何赢得他的新娘;可能是非基督徒的作品,或许写成于公元1世纪。
\* Josephus约瑟夫 公元1世纪的犹太历史学家,他亲身经历了公元66~70年的战争;他的著作(《犹太战争》〔Jewish Wars〕、《犹太古风》〔Antiquities〕、《反阿皮翁》〔Against Apion〕和他的自传《一生》〔Life〕),对于了解1世纪的巴勒斯坦极有帮助。他是为了散居的人而写因此作品相当希腊化。
Jubilees禧年书 一部神学意味浓厚的米德拉西作品,重写创世记与部分的出埃及记。在公元前2世纪流传于\*爱色尼人当中(可能也是他们所写)。
Justin Martyr殉道者查士丁 是位信了主的哲学家。他写了两本《护教》,以及《与特里弗对话》,在公元2世纪是位出名的基督教护教学者(为信仰辩护),后来为主殉道。
Juvenal犹维纳利乌 他是公元1世纪末到2世纪初的罗马讽刺作者,最出名的是对妇女、外国人和\*自由人的谩骂,因为他们侵入了从前一度只有男性罗马贵族才能享有的权利与优惠。
\* Kingdom国度 这个词的意思是“治理”、“统治”或“权柄”(不是王的人民或土地,不像这个字的英文所包含的意味)。犹太人承认,神现今统治着全宇宙,不过他们祈祷,有一天祂将统治全世界,那时其中再没有偶像和不顺服的人。一般而言,这种未来神的统治,与\*弥赛亚和\*死人复活有关。由于耶稣曾经来过,而且将要再来,基督徒相信这个国度已经开始,而在等候成就或完全实现。“天国”(马太惯用)是“神的国”的另一种说法。“天”是犹太人对“神”的标准讲法(如:路十五21)。
\* Law律法 “妥拉”(希腊文“律法”所译的希伯来文)直接的意思是“吩咐”与“教导”,并不是公正的规定。这个词成为\*旧约前五卷书(五经,摩西之书)的称号,有时用来指整个旧约。本注释用“律法”的译法,因为它对大多数译本的读者都显得熟悉,不过这个词的英文语意范畴比犹太人的观念狭窄得多。
Livy李维 公元前1世纪的一位罗马历史学家。
Lucian路西安 公元2世纪的一位希腊讽刺文学作者和\*修辞学家。
LXX七十士译本的一般缩写法。
Maccabees马加比家族 这是一个祭司家族,公元前2世纪时,他们带领犹太人反抗\*希腊式的叙利亚帝国,而建立了哈斯摩年王朝;在大希律之前,巴勒斯坦一直在这个权贵家族的统治下。
3 Maccabees马加比三书 一部有关亚历山大城犹太人的历史小说,可能于公元前1世纪写成。
4 Maccabees马加比四书 一本犹太论述,内含极重的希腊哲学(尤其是\*斯多葛派),可能是亚历山大城的犹太人于公元前1世纪之初所写。
\* Messiah弥赛亚 是希伯来文一个字的译音,其意义为“受膏者”,等于希腊文“基督”原来的意思。在\*旧约里,有几种人会受膏,有些\*死海古卷提到,末世主要有两个人将受膏,一位是王,一位是祭司。不过由圣经的诗篇和先知书看来,一般人的期待是,在神重新为以色列建立\*祂的国度时,有一位大卫的后裔会坐在宝座上。大部分人相信,神会介入,败坏罗马的统治,让弥赛亚的国度坚立;许多人似乎认为,这种介入会透过武力的方式。因着期待神以神迹来介入,公元1世纪的巴勒斯坦出现各式各样的弥赛亚式人物,后来均被罗马制服。耶稣是其中唯一宣告复活的一位;他也是少数自称为大卫后裔的弥赛亚之一,在公元70年以后才兴起的人,便很难提出这样的证明。
Midrash米德拉西 犹太人对圣经的注释或解经。其中的形式各异,不过常会在另一段经文的亮光下来解读一段经文,并极留意所有的细节,认为皆充满属灵的意义。这种解读圣经的方式十分普遍,早期的基督徒在向古代其他读圣经的犹太人传讲他们的信息时,可能也是用这个方法。
\* Mystery cults神秘宗教 指希腊各式各样的宗教,各有独特的入教仪式,而入教仪式的细节必须全然保密;不过一个人可以加入好几个这类团体。除了秘密与入教仪式外,这些宗教流行的程度、古老的程度,和为各阶级接受的程度,皆不相同。Narrative叙事 一种故事(可指真实或虚构的故事),有别于其他的文学形式,如说明性的论述。
\* New Testament新约 早期基督徒的一些作品,至终被\*教会宣告为正典;现今几乎所有基督徒都如此接纳;这是现代一般人对它的称谓。
\* Old Testament旧约 现代一般人对希伯来圣经的称谓(包括\*亚兰文的部分),其内容是犹太教与更正派基督教的\*正典;犹太读者一般称它为Tenach。
Papyri蒲草纸文件 与新约同时的文件,主要是商业文件和信件,写在蒲草纸卷上(是由蒲草制成的质材),在埃及干燥的气候中可保存很久。
\* Parable比喻 犹太教师常会以简短的故事来说明他们的教导,就像今天讲道时所用的例子(不过常不会如此逼真)。耶稣的比喻和其他的教师相仿,用意是以生动的方式来说明他的要点,因此这些比喻中的许多细节,只是为了故事的进展而用。现代解经的人若将这些次要的细节过分强解,便可能错过了该比喻的真正重点。希腊文“比喻”的意思,通常是作比较;耶稣的用法背后有犹太背景的各种含义(谜语、箴言、寓言等)。
Pastoral Epistles教牧书信 指保罗的三封书信:提摩太前书、提摩太后书、提多书,内容为保罗对年轻传道人的勉励,指示他们如何接续他的工作。
\* Patron庇护人 在罗马的庇护人与\*受庇护人的社会关系中,这些人居于上层的一方;他们施惠于受庇护的一方,就是倚赖他们的社会人士,在政治上给予支持。在这种关系中,双方互有当尽的义务;受庇护者要尊崇庇护人,以他们为施主。
Petronius彼得罗纽斯 公元1世纪的讽刺作家,他沉迷于享乐,后来遭到尼禄的导游兼著名的性伴侣提格利努斯嫉妒,当他发现自己难逃一死,便自杀了。
\* Pharisees法利赛人 由几千名敬虔的犹太男子组成的一种运动,他们对\*律法的解释非常慎重,而且要以历代敬虔人士的传统为依据。在耶稣的时代,他们在政治上并无实权,不过却备受尊重,因此对于一般民众有很大的影响力。他们强调自己派别对洁净规条的主张,并期待死人将\*复活。
\* Philo斐洛 一位1世纪的犹太哲学家,既忠于犹太教,又看重希腊思想;他住在埃及的亚历山大城,在当地的犹太团体中地位甚高,影响力极大。
Plato柏拉图 苏格拉底的一名学生,他的理想主义和二元世界观,影响了后来的希腊思想。他在公元前4世纪风靡一时。
Plutarch普鲁塔克 一位希腊传记作家与道德家,他的作品反映出公元第1~2世纪许多盛行的观点。
Prophecy预言 在神的感动下讲出祂的信息。其中可能包括对未来之事的预测,但并不必然。若按专用术语解释,“先知”(prophet)是指凡讲预言的人,不过犹太教一般只用这个词来指远古时代为神发言的人。
\* Proselyte皈依者 皈依某宗教的人(在本注释中是指皈依犹太教的人。)
Psalms of Solomon所罗门诗篇 犹太人在公元前1世纪中叶以后写的诗篇,有些类似库姆兰圣诗。这些诗篇可能出自一位作者,或许可反映早期法利赛式的敬虔。
Pseudepigrapha伪经 定义松散,指不含在犹太人和基督徒的\*正典之内、现代所收集的各式各样古代犹太经典,以及其他著作,诸如\*启示文学、\*死海古卷和\*拉比文学等。名称的来源是因大多数都是冒用\*假名而写。这类经典计有:巴录二书,以诺一、二、三书,亚里斯提书信,以斯拉四书,禧年书,亚当生平,马加比三、四书,以赛亚殉道记,所罗门诗篇,西比路神谕集,约伯遗训,所罗门遗训,以及十二先祖遗训。
\* Pseudepigraphic冒名著作 作者冒称为另一个人所写,类似今日使用笔名的作风。
Pseudo-Philo伪斐洛 伪斐洛所写的《圣经古事》(Biblical Antiquities),重新讲述从亚当到扫罗之死的圣经历史。这部作品可能出于巴勒斯坦,在公元1世纪末叶或2世纪初所写,但其中看不出有基督教的影响。
Pseudo-Phocylides伪弗希莱德 可能是犹太人的作品,讲论道德的智慧,受到\*斯多葛派伦理观的影响。日期可能为公元前1世纪末叶,或公元1世纪初叶。
Publican税吏 这是希腊文意为“收税之人”的不正确译法。耶稣在世时,巴勒斯坦有一种负责收税的特殊农民,被称为publicanoi,但罗马人并没有用这些人。
Pythagoreanism毕达哥拉斯主义 一种神秘的哲学,由毕达哥拉斯所倡导,他是公元前6世纪的一位希腊思想家。就像其他的希腊哲学派别一样,它有自己独特的色彩,其重要的基本教条之一,是数目字有神秘的意义。
Quintilian昆体良 一位颇具影响力的公元1世纪罗马\*修辞学家。
Qumran库姆兰 发现\*死海古卷的地点(库姆兰废墟);因此“库姆兰团体”便是指住在那里、写这些经卷的人。
\* Rabbi拉比 犹太人的教师。公元70年之后,这个词成了术语,指在拉比运动中得到按立的人,其中主要可能为\*法利赛人的文士。(为了配合通常的用法,本注释书有时用此词指一般教\*律法的犹太教师,不过这种通常的用法,可能是较晚才出现的;本书也用这词指\*拉比文学中所收集的犹太律法专家之教导。)
Rabbinic literature拉比文学 这批为数众多的作品,包含拉比运动中一些犹太教师的观点;本注释书所采用的大量材料,是出于公元头几个世纪的作品。这些资料以及其中所引用的大多数\*拉比言论,都在新约之后,不过仍然可以用来说明犹太传统的一支。拉比作品包括:密什拿(Mishnah),土西他(Tosefta),巴比伦和巴勒斯坦的塔木德(Talmuds),米克他(Mekilta)的出埃及记注释,西弗拉(Sifra)的利未记注释,以及西弗列(Sifre)的民数记与申命记注释。
Repentance悔改 在\*新约里,这个词不单指“改变心意”(有些人按希腊文的意思如此领会),更反映出\*旧约和犹太人从罪“回转”,或“离开”罪的概念。犹太人一旦犯罪,就必须悔改;新约用这个词,主要是指一次性的回转,就是像\*外邦人皈依犹太教一般;凡是罪人要成为跟随耶稣的人,都必须如此。
\* Resurrection复活 20世纪初,有些学者将耶稣的复活溯源于希腊的\*神秘宗教,不过现今一般都了解,早期基督徒的信仰和神秘派的神话并无瓜葛,那些神话只是重演从枯转荣的季节现象而已。但耶稣的复活却根植于犹太人的盼望,这盼望又深植于以色列历史早期便有的神的圣约、应许、公义等观念中。巴勒斯坦的犹太人大半相信神会使死人身体复活(至少是义人,许多人也相信恶人会复活),就是在末世的时候(但十二2)。不过,某个人会在其他人之先复活,这种想法却从未出现过;因此耶稣在历史里以复活作为未来\*国度的开始,就连\*门徒都觉得稀奇。
\* Rhetoric修辞学 对于演讲的形式与方法的研究或艺术,在古代极受注重。虽然只有富人能在这方面多受训练,但他们所用的修辞形式和概念,透过演讲渗入了都市社会,就像电视对现代西方社会的影响。
\* Sadducees撒都该人 大多数属于祭司权贵,他们和罗马人的关系良好,有权有势。他们为罗马人安抚百姓,又为百姓向罗马人求好处。他们掌控兴旺的圣殿崇拜,对\*法利赛人的传统、天使与灵界活物等超自然的说法,都持怀疑的态度,而对于死人\*复活和末世的种种信念,更感不安。\*弥赛亚式的末世信念,对他们在巴勒斯坦当时的地位可能构成挑战,最后竟成事实。
Samaritans 撒玛利亚人 其祖先是犹太人和\*外邦人的混合,他们自称是雅各的后裔,并敬拜以色列的神,却认为敬拜的圣所在基利心山,而不在耶路撒冷。在耶稣的时代,他们和犹太人已是世仇,在政治上常互相敌对,有时还需要罗马人来插手。
Satan撒但 原来是有冠词的“那撒但”、“那仇敌”(如希伯来圣经的约伯记),但以色列被掳时期的末了,已经被当作魔鬼的名字(历代志下、撒迦利亚书),在\*新约时期成为标准用法,不过许多犹太人也用其他名字来称它。新约最初的读者会认为它是真实且有位格的邪恶之灵,与现今一些神学家的看法并不相同。
Savior救主 这个头衔在希腊文化中常是指神明和被神化的统治者,但\*七十士译本也用它来指以色列的神,因祂是祂子民的拯救者。
\* Scribes文士 在罗马帝国各地,指地方上处理法律文件的人。在犹太人的巴勒斯坦,这些人也教导孩童阅读圣经;他们多半精通摩西\*律法中各项法律事宜(即:他们是\*拉比的前身);其中有些是\*法利赛人。
Seneca 塞内加 罗马的\*斯多葛派哲学家,尼禄当皇帝的早期,曾担任他的顾问。
\* Septuagint七十士译本 \*旧约的希腊译本,\*新约时期十分流行。(一般的缩写是LXX,因为按传统说法,它是出于七十位学者。)七十士译本现今有各样的修正版,或版本,不过本注释书是指一般所接受的标准本,以避免涉及超过本书要处理的专业问题。
Shammai煞买 在耶稣幼年时期,一位与\*希列同时的著名犹太教师;他的教导一般比希列严格,在耶稣的时代,这学派的观点较为流行。
Shroud of Turin杜林的裹尸布 据说是耶稣的裹尸布。根据放射性碳的日期测定,它的真实性遭到反对;然而支持的论点包括,它含有许多巴勒斯坦的特色(包括巴勒斯坦植物纤维的遗迹),以及符合1世纪犹太埋葬习俗的迹象等。至于其上人形的来源与特质,研究人员尚未能提出解答。
Sibylline Oracles西比路神谕集 \*冒名的犹太神谕,模拟同名的异教神谕形式,将作者归于古代的女先知西比路,可能是亚历山大、埃及和小亚细亚等地的犹太团体所收集的。其写作时间跨越相当长一段时期,不过主要是在基督教之前。
Similitudes of Enoch以诺的比喻 以诺一书的比喻(以诺一书37~71),可能出于公元前1世纪,或迟至公元1世纪。由于只有这一段不见于\*库姆兰残片,它是否是基督教之前的作品,还有争议。
\* Son of God神子 这个词广义而言是指所有的以色列人(出四22),但特别指大卫后裔的王(撒下七14),尤其(根据撒下)指最后的复兴者(诗二7,八十九27)。从耶稣的时代以来,大部分犹太经典不以它来指\*弥赛亚,但仍有一些这样使用(\*爱色尼人对撒母尔记下七14的解释)。
\* Son of Man人子 希伯来文与\*亚兰文用这个说法表达“一个人”,但耶稣用它作自称,其依据为但以理书七13~14的特定用法。那里讲到“有一位像人子的”,代表众圣徒,他们在承受\*国度之前曾经受苦(但七25~27),如今得到永远的统治权。这一段经文在耶稣的时代一般并没有用来指\*弥赛亚,而耶稣受审判之时,清楚引用但以理第七章的话,反对祂的人才完全明白祂这个自称的内涵。
Spirit圣灵 本书以大写使用时,是指神的灵,即\*圣灵。
Stoicism斯多葛主义 保罗时代最流行的希腊哲学。虽然大多数人并非斯多葛派,但是斯多葛的观念却广为散播。细节请参:使徒行传十七18的注释。
Suetonius苏维托尼乌斯 一位罗马历史家,他在公元2世纪初期写了公元1世纪皇帝的传记,里面有许多很有用的资料。
\* Synagogues会堂 犹太人集会的所在,用于公开祷告、读经和会众的聚集。
Synoptic Gospels符类福音 指马太福音、马可福音和路加福音;这称呼是因为这三者有许多相同的部分,采用同样的来源(可能是马可福音和 “Q”)。
Tacitus塔西佗 罗马历史家,他于公元2世纪初叶写的1世纪罗马史,是那段时期最可靠的资料来源之一(不过其中常有塔西佗的嘲讽色彩)。
Targum他尔根 希伯来圣经\*亚兰语的意译本。现存的他尔根各卷书的日期无法判定,不过翻译的活动早自尼希米记八8便开始,可能极早就已经发展成扩充的意译文字。
\* Tax gatherers税吏 为政府收税而图利的一群人,为犹太人所瞧不起。罗马容许富有的人与本城或本区立下合同,保证税金的上缴;由于欠额要由他们补足,所以他们对于收税的对象毫不留情。大希律利用地方税入来盖耶路撒冷的圣殿和他的宫殿,也在巴勒斯坦\*外邦人的境界中盖异教的神庙,这一举动无疑更加触怒了群众。因此,税吏被视为与异教的占领势力合作。
Testament of Job约伯遗训 \*希腊化的犹太记载,讲约伯的受苦和得胜,可能出于埃及,写作时间或许是公元前1世纪,或许是公元1世纪。
Testament of Moses摩西遗训 有些人认为这份文件出于\*马加比时期;但也可能将写作日期订在公元70年之后(参六9),不过最有可能的日期是公元1世纪中叶。(它讲到圣殿只有一部分被火焚烧)。
Testament of Solomon所罗门遗训 可能是非基督徒的犹太著作,日期约为公元3世纪,可能出自小亚细亚;其中的赶鬼仪式显示对法术相当熟悉。
Testaments of the Twelve Patriarchs十二先祖遗训 可能主要是基督教之前的犹太作品,而插入了一些基督教的观点。写作日期无法确定。\*冒名的“遗训”,或最后吩咐,是以雅各十二个儿子的名义逐一向子孙叮嘱。
Theon狄翁 希腊的\*修辞学家,他的修辞学手册对于重新建构古代演说和写作的文体很有帮助(其他还有\*昆体良等人的手册)。
\* Zealots奋锐党 犹太的革命人士,在第一次犹太战争(公元66~70年)之前不久,他们特别以这个名号著称。为了使同胞在罗马人面前脱罪,\*约瑟夫将他们边缘化,讲成是盗匪宵小之辈,但同情奋锐党的人显然相当普遍,甚至连\*法利赛人中也有不少。奋锐党一词就术语而言,可以专指抵抗的团体,不过为了方便,现代作者也常以它来指整个抵抗运动。
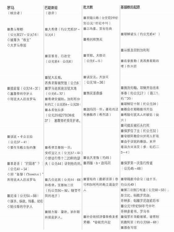
新约世界:年表(公元)


希律家的主要人物表

犹太人的末世观

基督徒的末世观

交错排列一例(徒二22~36)
A 这位〔耶稣〕……你们钉在十字架上杀了 B 神却将死的痛苦解释了,叫他复活 C 大卫说…… 弟兄们,我可以明明地对你们说 D 先祖大卫死了,也葬埋了 (并且他的坟墓直到今日还在我们这里) E 既然他是先知,又晓得 F 神会向他起誓 G 要从他的后裔中立一位坐在他的宝座上 H 就预先看明这事,讲论 I 基督复活 J 说他的灵魂不撇在阴间 J’他的肉身也不见朽坏 I’这耶稣,神已经叫他复活了 H’我们都为这事作见证 G’他既被神的右手高举 F’又从父受了所应许的圣灵 E’就把你们所看见所听见的浇灌下来 D’大卫并没有升到天上 C’大卫说…… 故此,以色列全家当确实的知道 B’神已经立他为主为基督了 A’这位你们钉在十字架上的耶稣